Loading...
首页
财税AI
小竹问答
财税库
税收法规库
在收录时会确保政策原文准确无误,并结合专家解读明确政策要点和适用场景。
会计法规库
在云端的加持下,不断补充扩增最新最全的会计政策
问题库
每个问题都有回答依据,有财税问题就来问题库精准搜索。
模板专区
财税表单
小竹财税财税表单版块,财税表单、财税表格案例,其中包含财务与税务各类表单
规章制度
小竹财税企业规章制度版块,企业规章制度案例,企业经营管理、内部控制的各项规章制度
合同范本
小竹财税企业合同范本版块,包含市场经营活动中常见的合同模板
办公常用
小竹财税办公常用表格下载版块,人事行政常用表单案例及企业日常办公用的统计及汇报
毕业季
小竹财税毕业季常用表格下载版块,毕业季常用表格下载案例及毕业开题报告、答辩PPT以及简历模板
小竹学院
全站通会员专属课程
本会员课程专为财税人员打造,涵盖专业提升、职业晋升、财税合规及职场跨部门沟通等全方位内容
考证专题
以互联网平台为载体,输出财税知识视频的模块
实操视频
实操课程可以帮助会计人员更好地进行实际操作,提高工作效率
考证题库
小竹财税毕业季
实操课程
实操课程可以帮助会计人员更好地进行实际操作,提高工作效率
秒懂财税
通过短短一分钟的视频,可以快速了解财税知识是关于理财和税收方面的实用信息,并且明白它对于更好地管理个人或企业的财务以及确保合法纳税有何帮助
小竹企服
金蝶云
星辰旗舰版
为小型工贸企业打造的产供销一体化智能管理平台
精斗云
整合 业务(进销存)、报销、财务(会计) 的一体化智能管理云平台
财税百宝箱
发票助手
防伪、查重复、快速录入,您的私人发票管家
工作助手
增值税计算器
违约金计算器
利息计算
房贷计算器
社保计算
办税日历
个税计算器
税率查询
法律答疑
免费法律咨询,详情点击
小竹财税全站通会员权益
六大核心权益
17项细分权益
各类财税工具
被忽略的职场课
开通会员
会员中心
立即登录 >
登录后你可以免费查阅法规
六大核心权益
17项细分权益
各类财税工具
被忽略的职场课
首页
中央税收法规
税收优惠政策
地方税收政策
海关综合文件
国际跨境税收
外汇文件
12366热点回答
政府补助
法规法条
当前位置:
首页
税收法规库
中央法规
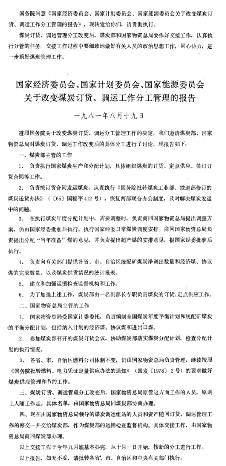
国务院批转国家经济委员会、国家计划委员会、国家能源委员会关于改变煤炭订货、调运工作分工管理的报告的通知
内容要素
效力注释:
现行有效
发文日期:
1981-08-27
发文字号:
发文机关:
国务院
收藏
小
中
大
国务院批转国家经济委员会、国家计划委员会、国家能源委员会关于改变煤炭订货、调运工作分工管理的报告的通知
上一篇:
国务院批转水利部、财政部、国家水产总局关于水库养鱼和开展综合经营的报告
1980-06-05
下一篇:
国务院批转国家经济委员会等七个部门关于工矿企业要进一步办好农副业生产的报告的通知
1981-10-07
推荐
阅读
国家税务总局关于啤酒计征消费税有关问题的公告
根据《中华人民共和国消费税暂行条例》及其实施细则,现将啤酒计征消费税有关问题公告如下:一、啤酒生产企业(以下简称生产企业)销售的啤酒,应当以生产企业出厂价格与关
2026-04-07
关于《国家税务总局关于啤酒计征消费税有关问题的公告》的解读
为规范啤酒行业税收征管秩序,税务总局制发本公告,就啤酒计征消费税有关问题进行明确。一、本公告中的对外销售如何定义?对外销售,是指关联销售单位将啤酒产品销售给不存
2026-04-08
工业和信息化部 国家发展改革委 财政部 税务总局关于2025年度享受研发费用加计扣除政策的工业母机企业清单制定工作有关事项的通知
各省、自治区、直辖市及计划单列市、新疆生产建设兵团工业和信息化主管部门、发展改革主管部门、财政厅(局),国家税务总局各省、自治区、直辖市、计划单列市税务局:根据
2026-04-07
国家税务总局 国家金融监督管理总局关于进一步深化和规范“银税互动”工作的通知
国家税务总局各省、自治区、直辖市和计划单列市税务局,各金融监管局,各大型银行、股份制银行:为贯彻落实党中央、国务院关于优化营商环境、健全社会信用体系、更好支持民
2026-04-07
贵州省水利厅 贵州省财政厅 国家税务总局 贵州省税务局关于发布2025年度用水效率达到国家用水定额先进值工业企业减税名单的公告
各有关水资源税纳税人:根据《财政部 税务总局 水利部关于印发〈水资源税改革试点实施办法〉的通知》(财税〔2024〕28号)及《国家税务总局 财政部 水利部 关于
2026-04-07
国家医保局 民政部 财政部 人力资源社会保障部 农业农村部 国家卫生健康委 国家税务总局 中国残疾人联合会关于印发《加快建立长期护理保险制度实施方案》的通知
各省、自治区、直辖市及新疆生产建设兵团医保局、民政厅(局)、财政厅(局)、人力资源社会保障厅(局)、农业农村厅(局)、卫生健康委、残联,国家税务总局各省、自治区
2026-04-07
市场监管总局关于进一步贯彻实施《中华人民共和国反不正当竞争法》的通知
各省、自治区、直辖市和新疆生产建设兵团市场监管局(厅、委):十四届全国人大常委会第十六次会议于2025年6月27日表决通过新修订的《中华人民共和国反不正当竞争法
2026-04-07
《海南省安商惠企重点举措二十条》解读
2026年3月21日,《海南省安商惠企重点举措二十条》(以下简称《二十条》)由海南省人民政府印发。一、出台背景和意义企业高质量发展是中国经济高质量发展的微观基础
2026-04-07
海南省人民政府关于印发《海南省安商惠企重点举措二十条》的通知
各市、县、自治县人民政府,省政府各部门、各直属机构:《海南省安商惠企重点举措二十条》已经八届省政府第89次常务会议审议通过,现印发给你们,请结合实际认真贯彻落实
2026-04-07
国家税务总局等9部门关于开展2026年助力小微经营主体发展“春雨润苗”专项行动的通知
为深入学习贯彻习近平总书记在民营企业座谈会上的重要讲话精神,认真贯彻落实党的二十大和二十届历次全会有关部署,落实民营经济促进法、中小企业促进法、促进个体工商户发
2026-04-07
国家税务总局关于开展2026年“便民办税春风行动”的意见
国家税务总局各省、自治区、直辖市和计划单列市税务局,国家税务总局驻各地特派员办事处,局内各单位:为深入学习贯彻习近平新时代中国特色社会主义思想,认真落实党的二十
2026-04-07
《关于实施女职工生育休假期间用人单位补助有关事项的通知》政策解读
一、政策制定背景为贯彻落实《中共四川省委 四川省人民政府印发﹤关于健全“一老一小”服务体系的实施方案﹥的通知》(川委发〔2025〕4号)、《四川省人民政府办公厅
2026-04-07
Loading...