收藏
各市、县人民政府,省政府各部门、各直属机构:
为深入贯彻党的十九大和十九届二中、三中、四中、五中全会精神和习近平总书记考察安徽重要讲话指示精神,全面贯彻《国务院关于促进国家高新技术产业开发区高质量发展的若干意见》(国发〔2020〕7号)精神,深入实施创新驱动发展战略,将高新技术产业开发区(以下简称高新区)建设成为我省创新驱动发展示范区和高质量发展先行区,打造区域创新增长极,现就全省高新区高质量发展提出以下意见。
一、发展目标
到2025年,稳步有序推进省级高新区扩容升级,国家高新区数量和质量实现新的提升,高新区布局更加优化,自主创新能力进一步增强,体制机制持续创新,创新创业环境明显改善,攻克一批支撑产业和区域发展的关键核心技术,建立高新技术成果产出、转化和产业化机制,形成一批自主可控、国内一流、国际领先的产品,涌现一批具有较强竞争力的创新型企业和产业集群,建成若干具有国内国际影响力的高科技园区、国家检验检测高技术服务业集聚园区和一批创新型特色园区。
到2035年,全省高新区质量进一步提升,建成一批在全国乃至全球有影响力的高科技园区,主要产业进入全球价值链中高端,实现园区治理体系和治理能力现代化。
二、深化体制机制创新
(一)创新管理体制。支持高新区优化内部管理架构,实行大部门制、扁平化管理,强化科技创新职能,合理配置内设机构职能。鼓励有条件的高新区探索岗位管理制度,实行聘用制,并建立完善符合实际的分配激励和考核机制。建立高新区与省级有关部门在项目申报、用地(林地)报批、信息获得、统计报送、证照发放和报批等方面直通车制度。深化“管委会+公司”发展模式创新。支持探索新型治理模式。
(二)推进运营创新。建立授权事项清单制度,根据高新区实际,依照法定程序赋予高新区相应的科技创新、产业促进、人才引进、市场准入、项目审批、财政金融等经济管理权限。依法赋予国家高新区与设区市同等的经济管理审批权限、省级高新区与同级人民政府同等的经济管理审批权限。进一步深化“放管服”改革,加快高新区投资项目审批改革,实行企业投资项目承诺制、容缺受理制,减少不必要的行政干预和审批备案事项。进一步深化商事制度改革,放宽市场准入,简化审批程序,加快推进企业简易注销登记改革。在高新区复制推广自由贸易试验区、国家自主创新示范区等相关改革试点政策,开展创新政策先行先试。
(三)促进整合优化。鼓励合肥、芜湖、蚌埠等国家高新区探索一区多园、共建产业园区等协同发展模式。鼓励以国家高新区为主体整合或托管区位相邻、产业互补的各类开发园区等,打造更多集中连片、协同互补、联合发展的创新共同体。支持高新区跨区域配置创新要素,提升周边区域市场主体活力,深化区域经济和科技一体化发展。鼓励符合条件且工业基础较好的县(市、区)创建省级高新区,鼓励符合条件的省级开发区创建省级高新区。鼓励符合条件、有特色的省级高新区创建国家高新区。支持合芜蚌国家自主创新示范区、国家检验检测高技术服务业集聚园区(安徽)在更高层次探索创新驱动发展新路径。支持符合条件的地区依托高新区按相关规定程序申请设立综合保税区。
三、提升科技创新能力
(四)引进集聚高端创新资源。支持国内外科研院所、高等学校及其领军人物在高新区设立拥有核心技术、配置核心科研团队的独立研发机构、分支机构、科学家工作站、实验室等。支持高等学校在高新区设立博士后科研流动站,支持高等学校与高新区企业共建研究生联合培养基地和协同创新联盟,联合开展关键核心技术和共性技术研发攻关。支持高新区以骨干企业为主体,联合高等学校、科研院所建设市场化运行的高水平实验设施、创新基地。积极培育新型研发机构、技术创新中心等产业技术创新组织。对符合条件纳入国家和省级实验室、技术创新中心、制造业创新中心、产业创新中心、国际联合研究中心、工程研究中心、企业技术中心等,优先给予支持。
(五)吸引培育一流创新人才。支持高新区面向全球招才引智。支持园区内骨干企业等与高等学校共建共管现代产业学院,培养高端人才。在高新区内企业工作的外国高端人才,经市级以上人民政府科技行政部门(外国人来华工作管理部门)批准,申请工作许可的年龄可放宽至65岁。高新区内企业邀请的外籍高层次管理和专业技术人才,可按规定申办多年多次的相应签证;在园区内企业工作的外国人才,可按规定申办5年以内的居留许可。对在国内重点高等学校获得本科以上学历的优秀留学生以及国际知名高校毕业的外国学生,在高新区从事创新创业活动的,提供办理居留许可便利。
(六)推进重大科研攻关。支持高新区加大基础和应用研究投入,加强关键共性技术、前沿引领技术、现代工程技术、颠覆性技术联合攻关。支持高新区内高等学校、科研院所和企业等创新主体承担国家和地方科技重大专项、重点研发计划、自然科学基金等科技计划项目,参与制定国家、行业和地方标准。
四、促进科技成果转移转化
(七)实施科技成果转化项目。支持境内外科技人才团队携带具有自主知识产权的科技成果,通过众创、众包、众扶、众筹等途径,在高新区创办公司或与高新区内企业共同设立公司。支持高新区内企业牵头联合高等学校、科研院所实施重大科技成果工程化研发项目,争取更多科技成果在高新区实现产业化。鼓励省科技成果转化引导基金投向高新区内初创型科技企业。扩大首购、订购等非招标方式应用,加大对科技型中小企业重大创新技术、产品和服务采购力度。
(八)建设科技成果转化平台。支持在高新区内建设市场化的科技成果中试工程化服务平台,并探索风险分担机制。加强专业化技术转移机构和技术成果交易平台建设,培育科技咨询师、技术经纪人等专业人才。继续支持高新区打造科技资源支撑型、高端人才引领型等创新创业特色载体,完善园区创新创业基础设施。争创合芜蚌国家科技成果转移转化示范区。
(九)加强科技成果转化服务。强化科技资源开放和共享,鼓励园区内各类主体加强开放式创新,围绕优势专业领域建设专业化众创空间和科技企业孵化器,不断提升科技企业孵化器的服务能力和水平。发展研究开发、技术转移、检验检测认证、创业孵化、知识产权、科技咨询等科技服务机构,提升专业化服务能力。探索职务科技成果所有权改革。
五、推进产业迈向中高端
(十)支持高新技术企业发展壮大。依托高新区持续扩大高新技术企业数量,深入实施“四送一服”双千工程,培育一批独角兽等高成长企业,培育一批具有国际竞争力的创新型企业。引导高新区内企业进一步加大研发投入,推动高新区内高新技术企业建立研发准备金制度。建立健全研发和知识产权管理体系,加强商标品牌建设,提升创新能力。建立健全政策协调联动机制,落实好研发费用加计扣除、高新技术企业所得税减免、固定资产加速折旧、小微企业普惠性税收减免等政策。
(十一)做大做强特色主导产业。发挥比较优势,因地制宜、因园施策,聚焦特色主导产业,探索实行产业链链长制,做好强链、补链、延链工作,加强区域内创新资源配置和产业发展统筹,优先布局相关重大产业项目,推动形成集聚效应和品牌优势,做大做强特色主导产业,避免趋同化。各高新区要在全省开发区创新能力提升特色产业做强龙头企业培育专项行动中率先行动、走在前列。支持高新区建设重大新兴产业基地。依托主导产业,推动有条件的生产基地向研发基地、总部基地转变,吸引上下游配套产业向园区集聚。支持以领军企业为龙头,以产业链关键产品、创新链关键技术为核心,推动建立专利导航产业发展工作机制,集成大中小企业、研发和服务机构等,加强资源高效配置,培育若干世界级创新型产业集群。支持有条件的高新区打造产业特色小镇。
(十二)大力培育发展新兴产业。瞄准新一代信息技术、人工智能、新材料、节能环保、新能源汽车和智能网联汽车、高端装备制造、智能家电、生命健康、绿色食品、数字创意等战略重点领域,深入落实支持科技创新等若干政策,实施一批引领型重大项目和新技术应用示范工程,构建多元化应用场景。积极探索和创新适合新技术、新产品、新业态、新模式发展的管理方式,推动数字经济、平台经济、智能经济和分享经济持续壮大发展,引领新旧动能转换。引导企业广泛应用新技术、新工艺、新材料、新设备,推进互联网、大数据、人工智能同实体经济深度融合,促进产业向智能化、高端化、绿色化发展。探索实行包容审慎的新兴产业市场准入和行业监管模式。
六、加大开放创新力度
(十三)推动区域协同发展。支持高新区发挥区域创新的重要节点作用,更好服务于长三角一体化发展、G60科创走廊、长江经济带发展、中部崛起等国家重大区域发展战略实施。加强与沪苏浙政府、园区合作共建,推广中新苏滁高新区等合作园区模式,鼓励各地依托现有高新区谋划建设一批省际产业合作园区,有序推动产业转移和生产要素双向流动。探索异地孵化、飞地经济、伙伴园区等多种合作机制。
(十四)融入全球创新体系。大力发展开放型经济,积极支持全省高新区引进世界500强、全球行业龙头企业、隐形冠军等,着力引进跨国公司地区总部、研发、财务、采购、销售、物流、结算等功能性机构。面向未来发展和国际市场竞争,在符合国际规则和通行惯例的前提下,支持高新区通过共建国际科技合作基地、海外创新中心、海外创业基地和国际合作园区等方式,加强与国际创新产业高地联动发展,加快引进集聚国际高端创新资源,深度融合国际产业链、供应链、价值链。推进符合条件的全省高新区建设外贸转型升级基地和跨境电子商务平台。服务园区内企业“走出去”,参与国际标准和规则制定,拓展新兴市场。鼓励高新区开展多种形式的国际园区合作,争创国际创新园,支持高新区与“一带一路”沿线国家开展人才交流、技术交流和跨境协作。
七、营造高质量发展环境
(十五)加强金融服务。鼓励商业银行在高新区设立科技金融服务事业部或科技支行。支持金融机构在高新区开展知识产权等投融资服务。开发适应科技型企业特点、需求的金融产品,帮助高新区内企业获得低成本、便利化的金融支持。推广科技保险、首台(套)重大技术装备保险等。大力发展市场化股权投资基金,充分利用社会资本助力园区企业发展。鼓励金融机构创新投贷联动模式,积极探索开展多样化的科技金融服务。创新国有资本创投管理机制,允许园区内符合条件的国有创投企业建立跟投机制,强化宽容失败、尽职免责的考评机制,充分调动国有资本在创投领域的积极性。支持高新区内高成长企业利用科创板等多层次资本市场挂牌上市。支持高新区内企业通过并购重组等方式提升产业层级。支持符合条件的高新区开发建设主体上市融资。
(十六)优化土地资源配置。科学编制国土空间规划,保障和合理布局高新区建设用地。持续开展高新区建设用地节约集约状况专项评价工作,强化建设用地开发利用强度、投资强度、人均用地指标整体控制,提高平均容积率,促进园区紧凑发展。抢抓我省试点授权和委托用地审批权机遇,支持高新区合法合规扩大区域范围和面积,支持将实际不归高新区管辖的范围调出高新区。各地在安排土地利用年度计划时,应统筹考虑高新区用地需求,优先安排创新创业平台建设用地。鼓励支持高新区加快消化批而未供土地,处置闲置土地,开展低效用地再开发利用。支持高新区用地单位利用存量土地发展新产业。鼓励企业升级改造,提高现有工业用地土地利用率,在不改变土地用途的前提下,对符合城乡规划、环保等要求的工业项目,通过扩大生产性用房、厂房加层、厂区改造、内部用地整理及地下空间利用等途径提高土地利用率和增加容积率的,不再增收土地价款。支持合肥等国家高新区推行支持新产业、新业态发展用地政策,鼓励开展新型产业用地试点。
(十七)建设绿色生态园区。支持高新区创建国家生态工业示范园区,明确长三角承接产业转移定位,严格产业准入门槛,承接产业须符合区域生态功能定位,鼓励高新区实施循环化改造,严格控制高污染、高耗能、高排放企业入驻。全省高新区要在创新型智慧园区建设中作表率,超前布局建设公共信息、技术物流等服务平台,推动大数据、云计算、区块链、人工智能、物联网、自动驾驶等新一代信息技术与开发区基础设施、产业发展、管理服务深度融合,建设数字园区。加快产城融合发展,加强与市政建设接轨,完善科研、教育、医疗、文化等公共服务设施,推进安全、绿色、智慧科技园区建设。支持有条件的高新区塑造人城境业高度和谐统一的新型城市形态,建设体现新发展理念的公园城市示范区。
八、加强分类指导和组织管理
(十八)加强组织领导。坚持党对高新区工作的统一领导。省级人民政府科技行政部门要会同有关部门加强对全省高新区规划建设、产业发展和创新资源配置的统筹。升格为国家高新区的所在设区的市级人民政府,要切实承担国家高新区建设的主体责任,加强国家高新区领导班子配备和干部队伍建设,并给予国家高新区充分的财政、土地等政策保障。修订完善《安徽省省级高新技术产业开发区暂行办法》,进一步规范省级高新区设立、扩区、调区、更名、评价、奖惩等全流程管理。高新区要编制发展规划,增强规划的科学性和权威性,实现“多规合一”“多评合一”。进一步加强高新区非公企业党建工作。
(十九)加强干部队伍建设和财政资金支持。选配具有市场化、法治化、国际化意识和能力强、素质高的干部担任高新区管理机构的领导班子成员,所在地科技行政部门负责同志兼任高新区管理机构的领导班子成员。择优选派省直机关、高校、科研院所等有关单位高素质干部人才到高新区参与共建。修订完善支持高新区发展政策,整合相关财政资金,支持全省高新区高质量发展。
(二十)加强考核评价和动态管理。国家高新区要对照国家高新区评价指标体系,有针对性补齐短板,实现在全国排名持续提升。提升全省高新区服务管理能力,制定全省高新区创新驱动发展综合评价办法,突出高新园区特点特色,建立高质量发展评价指标体系,每年组织开展全省高新区综合评价,突出研发经费投入、成果转移转化、创新创业质量、科技型企业培育发展、经济运行效率、产业竞争能力、单位产出能耗等内容。建立全省省级高新区动态管理机制,对排名靠前、进步明显的高新区予以通报表扬,统筹有关资金、政策等加大支持力度;对连续两年排名后两位的省级高新区,提出警告,限期整改,整改不力的予以撤销,退出省级高新区序列。
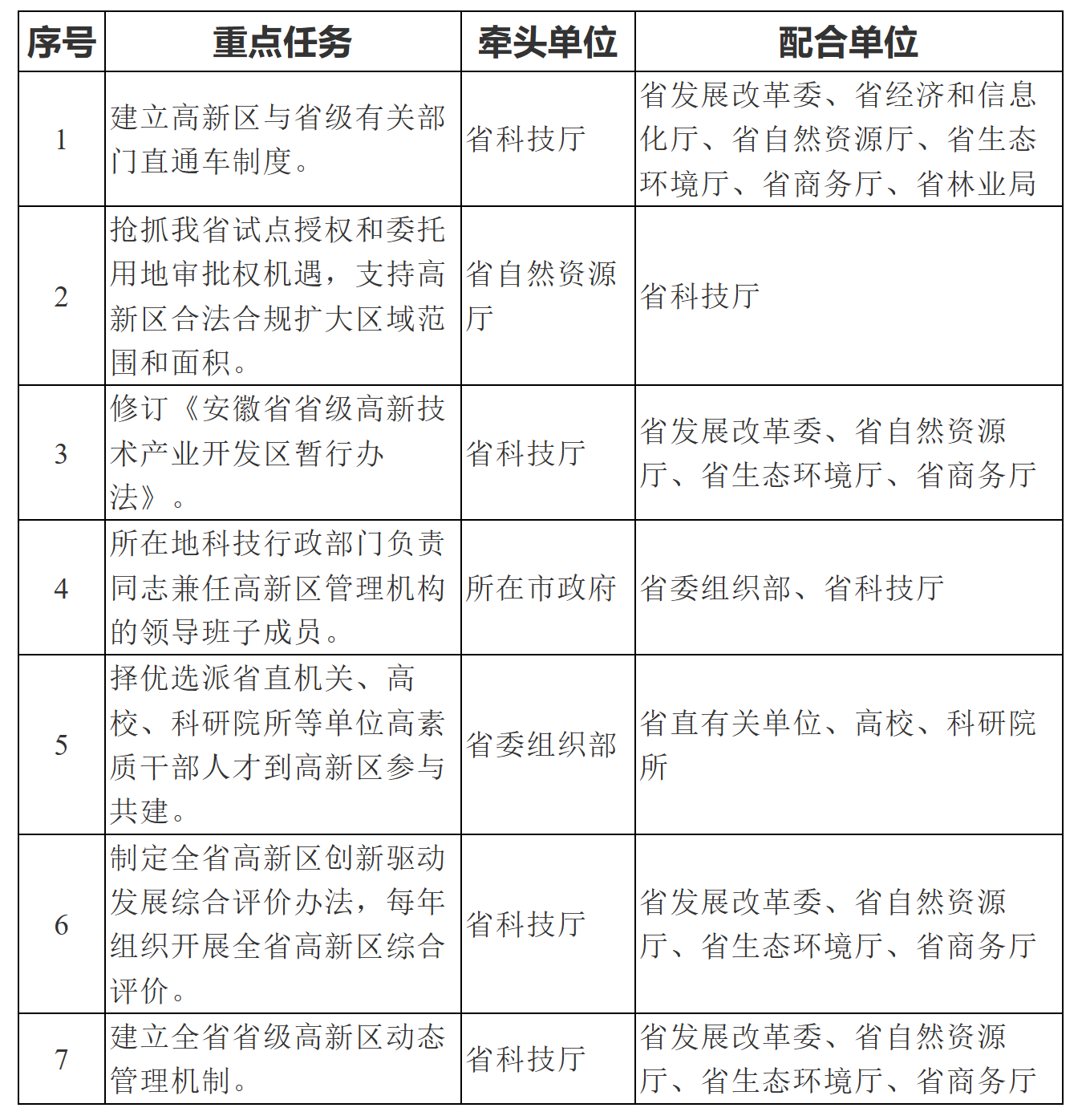
附件:重点工作任务分工表
安徽省人民政府
2021年4月15日
附件
重点工作任务分工表
