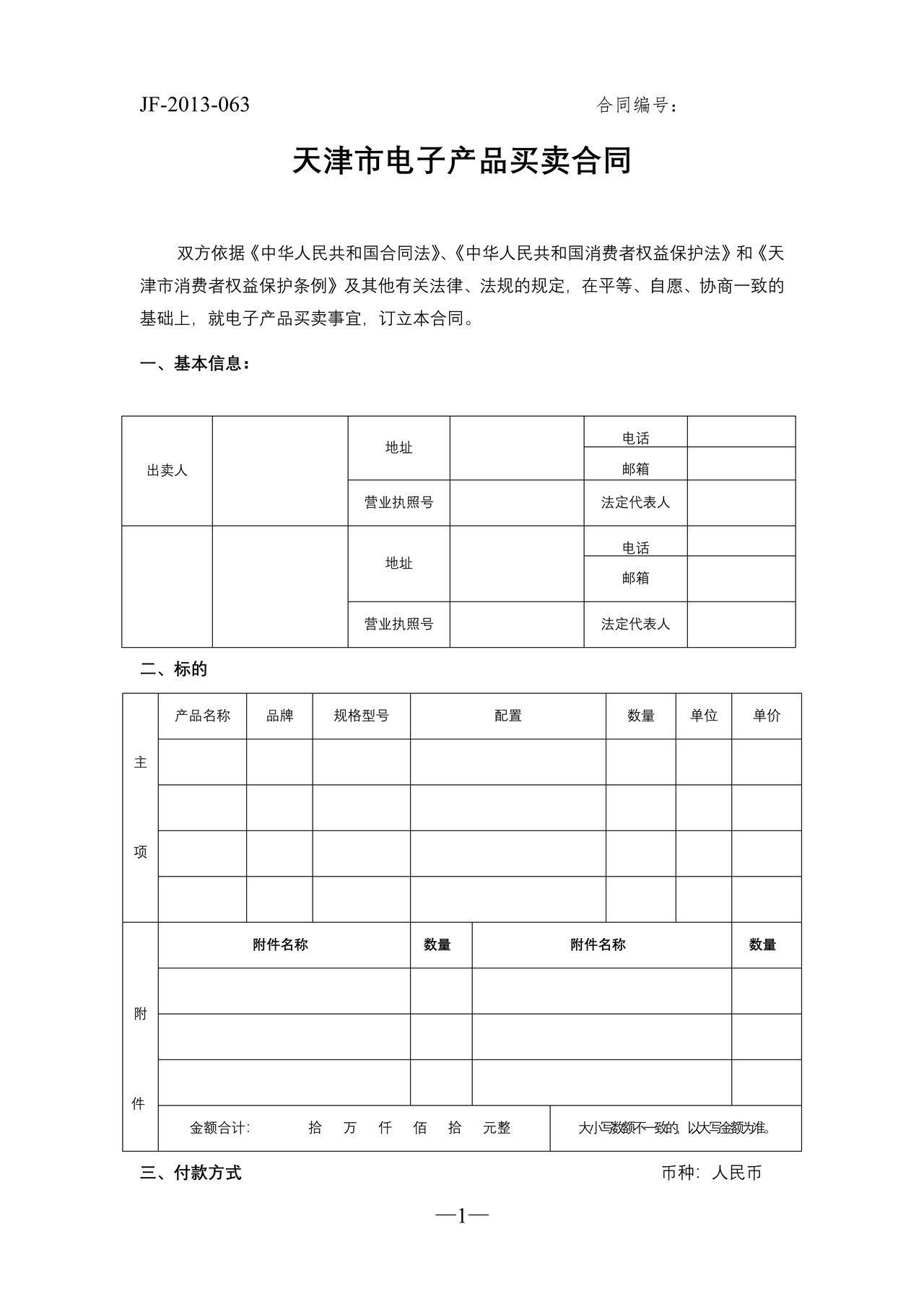
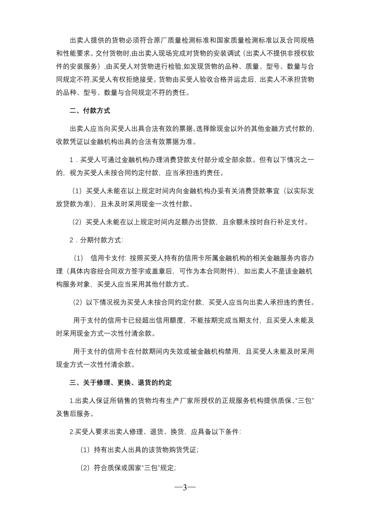
天津市电子产品买卖合同



上一篇:
天津市电信业服务合同
2023-03-15
下一篇:
天津市订餐服务合同
2023-03-15
上传时间:2023-03-15
文件类型:合同范本
文件格式:WORD
下载数量:601
文件来源:国家市场监督管理总局
文件页数:--




关注公众号
皖公网安备 34011102003330号