Loading...
首页
财税AI
小竹问答
财税库
税收法规库
在收录时会确保政策原文准确无误,并结合专家解读明确政策要点和适用场景。
会计法规库
在云端的加持下,不断补充扩增最新最全的会计政策
问题库
每个问题都有回答依据,有财税问题就来问题库精准搜索。
模板专区
财税表单
小竹财税财税表单版块,财税表单、财税表格案例,其中包含财务与税务各类表单
规章制度
小竹财税企业规章制度版块,企业规章制度案例,企业经营管理、内部控制的各项规章制度
合同范本
小竹财税企业合同范本版块,包含市场经营活动中常见的合同模板
办公常用
小竹财税办公常用表格下载版块,人事行政常用表单案例及企业日常办公用的统计及汇报
毕业季
小竹财税毕业季常用表格下载版块,毕业季常用表格下载案例及毕业开题报告、答辩PPT以及简历模板
小竹学院
全站通会员专属课程
本会员课程专为财税人员打造,涵盖专业提升、职业晋升、财税合规及职场跨部门沟通等全方位内容
考证专题
以互联网平台为载体,输出财税知识视频的模块
实操视频
实操课程可以帮助会计人员更好地进行实际操作,提高工作效率
考证题库
小竹财税毕业季
实操课程
实操课程可以帮助会计人员更好地进行实际操作,提高工作效率
秒懂财税
通过短短一分钟的视频,可以快速了解财税知识是关于理财和税收方面的实用信息,并且明白它对于更好地管理个人或企业的财务以及确保合法纳税有何帮助
小竹企服
金蝶云
星辰旗舰版
为小型工贸企业打造的产供销一体化智能管理平台
精斗云
整合 业务(进销存)、报销、财务(会计) 的一体化智能管理云平台
财税百宝箱
税务风险检测
避免财税风险,降低税务稽查,输出风险报告
发票助手
防伪、查重复、快速录入,您的私人发票管家
工作助手
增值税计算器
违约金计算器
利息计算
房贷计算器
社保计算
办税日历
个税计算器
税率查询
法律答疑
免费法律咨询,详情点击
小竹财税全站通会员权益
六大核心权益
17项细分权益
各类财税工具
被忽略的职场课
开通会员
会员中心
立即登录 >
登录后你可以免费查阅法规
六大核心权益
17项细分权益
各类财税工具
被忽略的职场课
当前位置:
首页
模板专区
其他
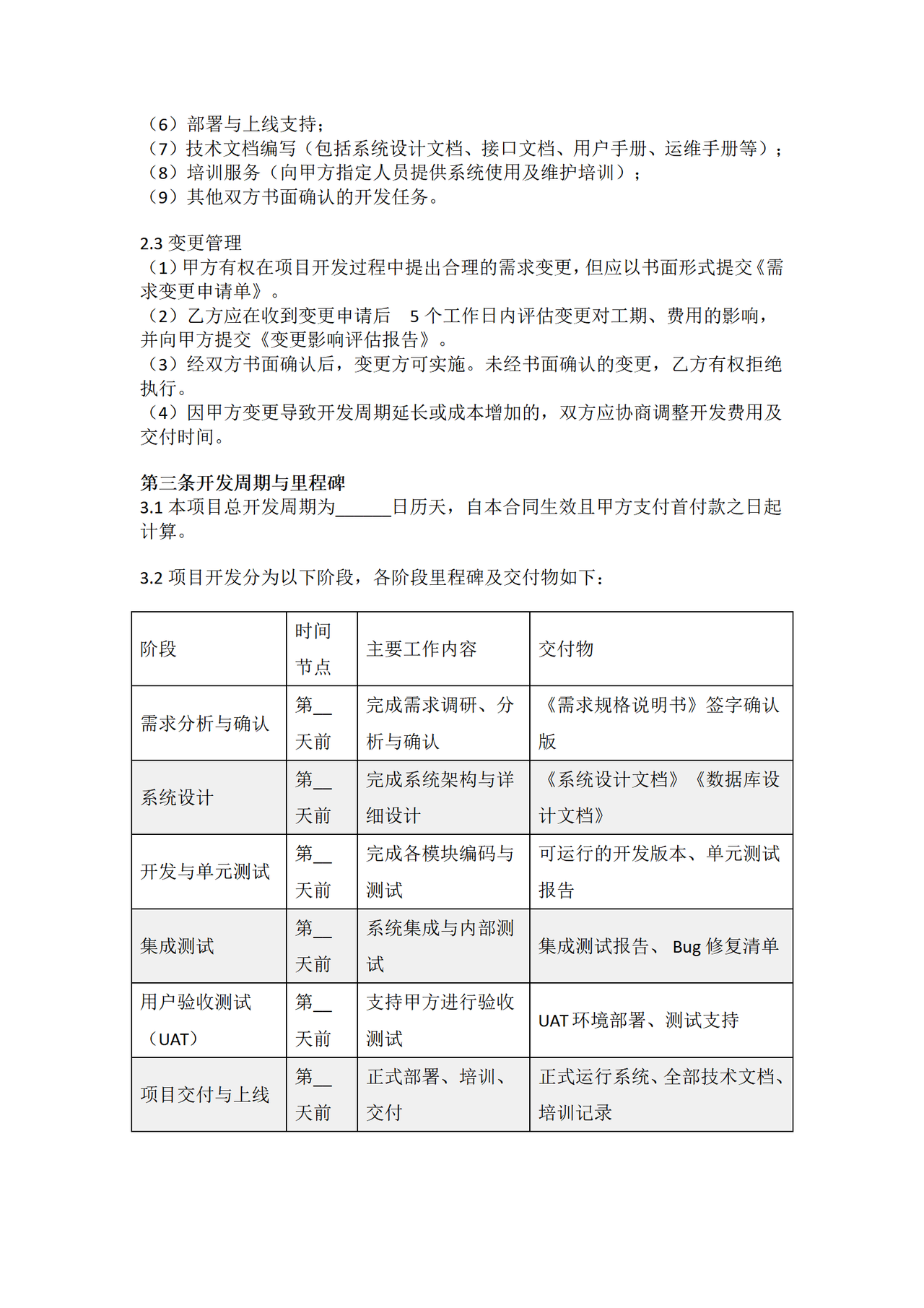
软件开发合同
软件开发合同
上一篇:
场地使用证明
2026-01-19
下一篇:
商标使用授权书
2026-01-19
热门文档
上海市拍卖业委托拍卖合同示范文本(2025版)
上海市体育健身行业会员服务合同示范文本(2025版)
上海市体育健身行业健身指导服务合同示范文本(2025版)
上海市农村土地经营权流转合同示范文本(2025版)
上海市住宅电梯维护保养合同示范文本(2025版)
上海市室内装饰装修施工合同示范文本(2025版)
研学旅游合同(示范文本)
境内旅游组团社与地接社合同(示范文本)
境内旅游“一日游”合同(示范文本)
大陆居民赴台湾地区旅游合同(示范文本)
团队出境旅游合同(示范文本)
团队境内旅游合同(示范文本)
上传时间:2026-01-19
文件类型:办公常用
文件格式:WORD
下载数量:549
文件来源:小竹财税
文件页数:6
相关推荐
国际计算机软件许可合同格式.doc
计算机软件使用许可合同.doc
软件捆绑合作协议.doc
新产品开发计划表.xltx
支付小竹叶
Loading...