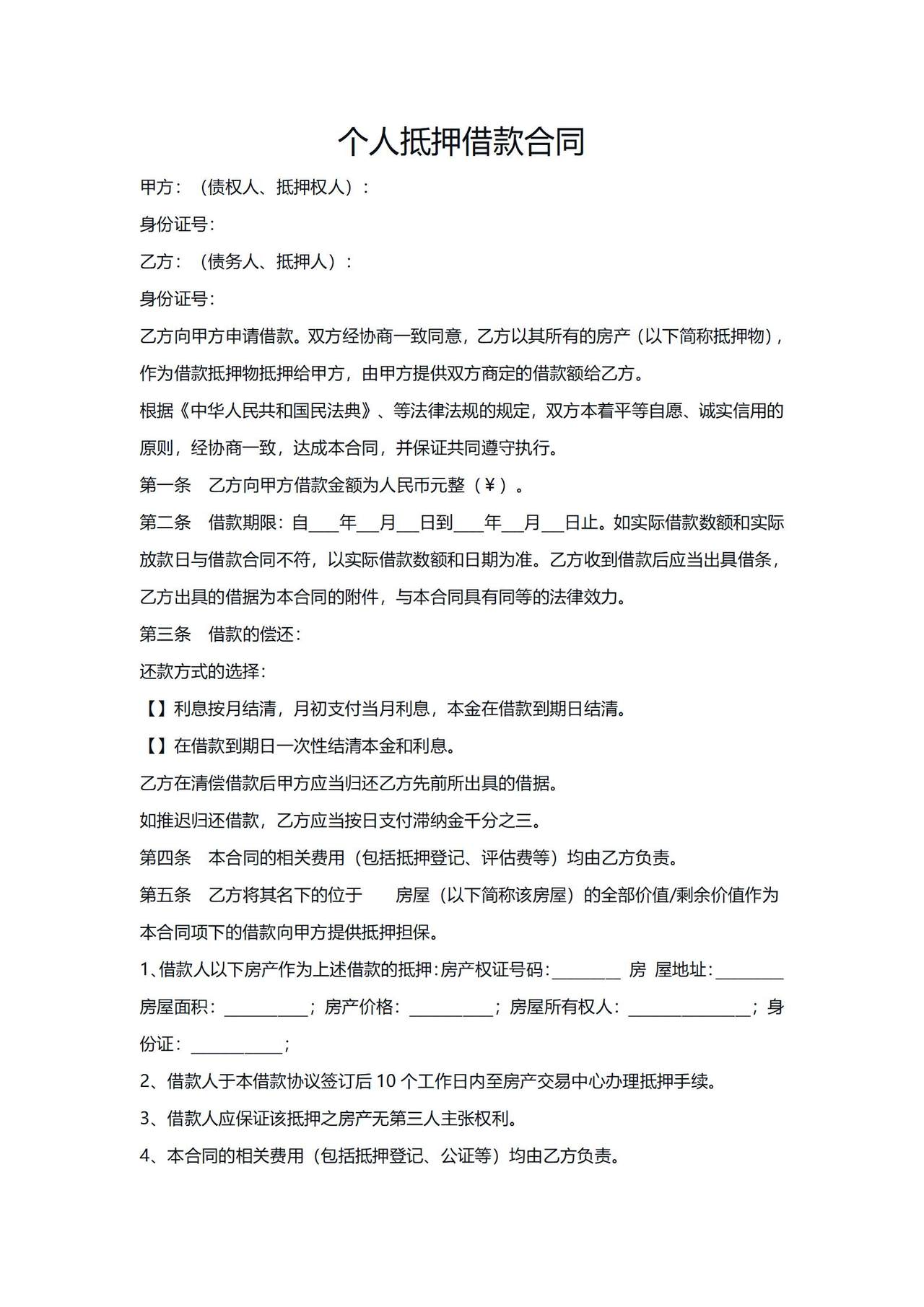
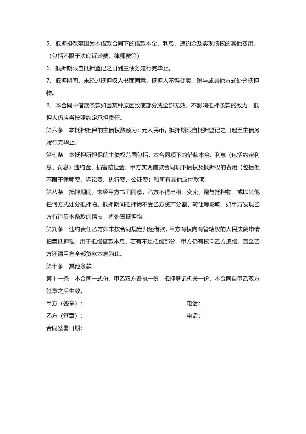
个人抵押借款合同


上一篇:
宁波市橱柜定制合同
2026-03-04
下一篇:
农产品(猕猴桃)购销合同范本
2026-03-04
上传时间:2026-03-04
文件类型:合同范本
文件格式:WORD
下载数量:560
文件来源:小竹财税
文件页数:2




关注公众号
皖公网安备 34011102003330号