火锅店合伙协议.docx


上一篇:
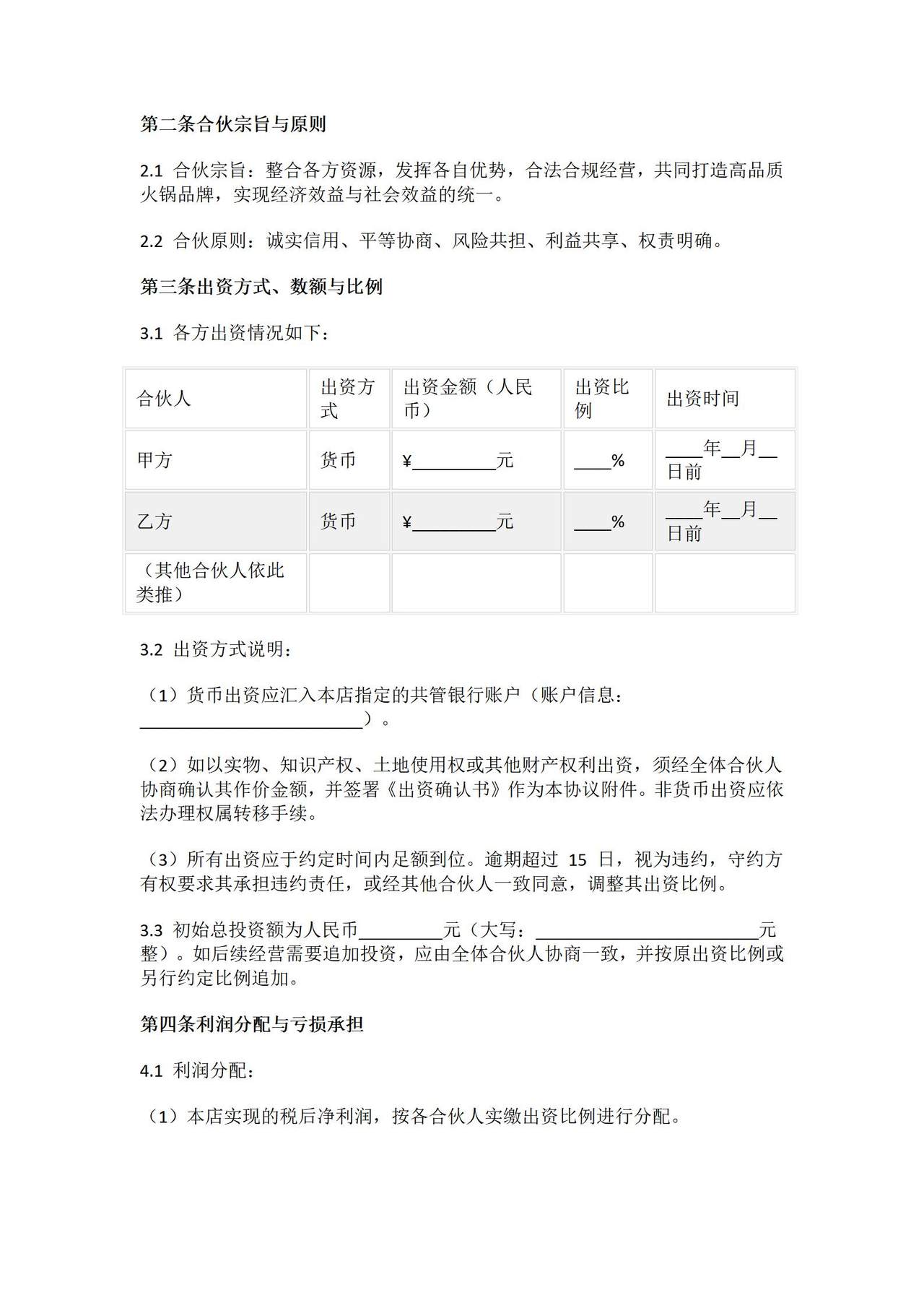
有限合伙退伙协议
2026-03-16
下一篇:
2026年最新增值税税率.png
2026-03-18
上传时间:2026-03-18
文件类型:合同范本
文件格式:WORD
下载数量:508
文件来源:小竹财税
文件页数:8




关注公众号
皖公网安备 34011102003330号