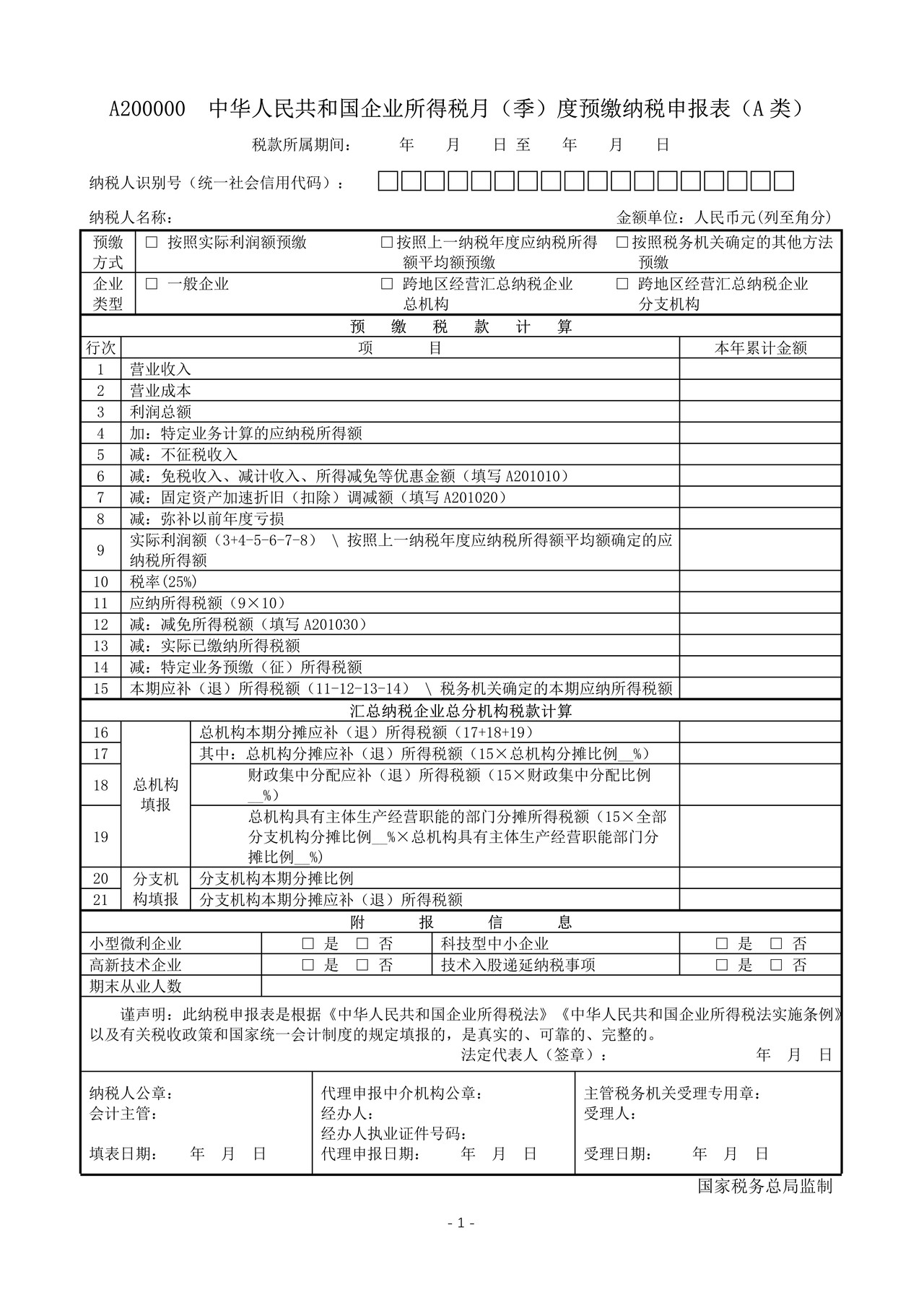
中华人民共和国企业所得税月(季)度预缴纳税申报表(A类,2018年版)



2018-06-26
2018-03-27
上传时间:2018-06-26
文件类型:财税表单
文件格式:WORD
下载数量:547
文件来源:上海市税务局
文件页数:--




关注公众号
皖公网安备 34011102003330号