收藏
第一章 总则
第一条为规范内地与香港股票市场交易互联互通机制(包含沪港股票市场交易互联互通机制与深港股票市场交易互联互通机制,以下简称“沪港通”与“深港通”)登记、存管、结算业务,根据《中华人民共和国证券法》、《证券登记结算管理办法》、《内地与香港股票市场交易互联互通机制若干规定》等法律法规、部门规章和《中国证券监督管理委员会、香港证券及期货事务监察委员会联合公告》,以及中国证券登记结算有限责任公司(以下简称“本公司”)有关业务规则,制定本细则。
第二条沪股通与深股通业务涉及的登记、存管、结算相关业务,适用本细则;本细则未规定的,适用本公司相关业务规则。
港股通(本细则中的“港股通”包含沪港通下的港股通业务及深港通下的港股通业务)业务涉及的账户管理、存管、结算相关业务适用本细则;本细则未作规定的,参照本公司其他业务规则办理。
第三条香港中央结算有限公司(以下简称“香港结算”)与本公司签订协议。双方按照协议及各自业务规则,办理沪港通与深港通相关登记、存管、结算业务。
第四条本公司在沪港通与深港通业务中实行行业自律管理。
第二章 沪股通与深股通业务
第五条香港结算参与沪股通业务,应当申请获得本公司结算参与人资格,向本公司提交以下书面申请材料:
(一)中国证券监督管理委员会(以下简称“中国证监会”)关于香港结算参与沪港通业务的批复;
(二)《结算参与人资格申请表》;
(三)经过中国法律服务(香港)有限公司公证的公司注册证书和商业登记证明文件;
(四)董事会关于同意香港结算申请成为本公司结算参与人的表决议案;
(五)香港地区律师行出具的关于香港结算申请成为本公司结算参与人的法律意见书;
(六)香港结算业务运作概览,包括但不限于公司概况、组织架构、管理团队、业务运作流程等;
(七)最近两年的相关财务审计资料;
(八)董事会或董事授权委托书以及授权人的有效身份证明文件;
(九)经办人有效身份证明文件及复印件;
(十)已签署的证券资金结算协议;
(十一)公司最新组织章程及公证书;
(十二)香港证券及期货事务监察委员会(以下简称“香港证监会”)认可香港结算进行沪港通准备的文件;
(十三)公司内部结算风险控制制度说明,至少应包含下列内容:结算技术设施和结算部门人员配备情况;结算业务相关风险的防范和监控措施;异常情况下的应急处理预案;主要的风险控制制度;
(十四)本公司要求的其他材料。
香港结算参与深股通业务,需向本公司提交关于开展深股通业务的书面申请,并提交适用于深股通业务的上述第(一)、(八)、(九)、(十)、(十二)、(十四)项书面申请材料。
第六条香港结算以“香港中央结算有限公司”名称在本公司上海、深圳分公司分别开立沪市人民币普通股票账户与深市人民币普通股票账户,作为名义持有人持有境外投资者通过沪股通与深股通取得的证券。
香港结算申请开立沪市人民币普通股票账户或深市人民币普通股票账户,需向本公司提交下列文件:
(一)《证券账户开立申请表(适用于机构)》;
(二)经办人有效身份证明文件及复印件;
(三)董事会或董事授权委托书以及授权人的有效身份证明文件。
第七条香港结算作为名义持有人持有的沪股通与深股通投资者取得的证券,以香港结算的名义存管在本公司,分别登记在上海证券交易所(以下简称“上交所”)与深圳证券交易所(以下简称“深交所”)上市公司的股东名册。
第八条沪股通与深股通投资者因分立、吸收合并、要约收购等业务取得上交所或者深交所上市的非沪股通或非深股通证券的,可以卖出,但不得买入;取得非上交所或者非深交所上市证券的,结合具体情况做现金结算等安排。
第九条香港结算及其参与人不得办理除继承、离婚、法人资格丧失、向基金会捐赠、协助执行以外的沪股通与深股通证券的非交易过户业务,经上交所或者深交所确认的除外。
第十条香港结算开展沪股通与深股通业务,需分别向本公司上海、深圳分公司缴纳客户证券结算保证金,用于弥补香港结算发生交收违约时的损失及流动性垫付。客户证券结算保证金计算公式中的权益类处置价差比例、处置成本按照双方相关协议的约定执行。
按照“两地市场结算风险相对隔离、互不传递”的原则,香港结算无需缴纳证券结算风险基金以及具有互保功能的证券结算保证金不分担境内结算参与人发生违约可能产生的损失。
第十一条香港结算应当就境外投资者达成的沪股通和深股通交易对本公司履行交收责任。
香港结算发生资金交收违约的,应当按要求分别向本公司上海、深圳分公司指定相当于违约金额的证券或提交其他担保品。
香港结算未指定或指定不足的,不足部分本公司按照香港结算证券账户资金交收违约对应的交易日买入证券成交的先后顺序,自后向前依次扣券,或采取其他有效方式进行扣券处理。
第十二条香港结算发生资金交收违约的,本公司可根据相关业务规则对其采取计收违约金和违约资金的利息、提高最低结算备付金比例、提高证券结算保证金缴纳额度、报告监管部门、提请上交所或者深交所暂停其证券账户买入交易等其他措施。
第十三条香港结算发生资金交收违约后下一交收日仍不能补足违约本金、利息及违约金的,本公司有权卖出所扣证券,以卖出款项抵补上述金额,剩余部分返还香港结算,不足部分,本公司有权继续向香港结算追索。
第十四条香港结算应当妥善保存履行本细则规定职责所形成的登记、存管、结算原始凭证及各类相关文件、资料,保存期限不少于二十年。
第三章 港股通业务
第一节 账户设置
第十五条本公司作为名义持有人持有港股通投资者取得的证券。本公司上海、深圳分公司分别在香港结算开立证券账户,并用于与香港结算进行证券交收。
第十六条港股通投资者应当通过沪市人民币普通股票账户或者深市人民币普通股票账户进行港股通交易。
第二节 存管和托管
第十七条港股通投资者参与港股通交易,应当与境内证券公司签订港股交易及托管协议,将取得的证券托管于境内证券公司,由其承担相应的证券托管责任。
境内证券公司应当将自身或其客户通过港股通取得的证券交由本公司存管。
第十八条本公司出具的证券持有记录,是港股通投资者享有该证券权益的合法证明。
港股通投资者不能要求存入或提取纸面股票,中国证监会另有规定的除外。
第十九条本公司作为名义持有人,将港股通投资者取得的证券以本公司名义存管在香港结算,通过香港结算行使对证券发行人的权利。
港股通投资者以本公司名义持有的证券以香港中央结算(代理人)有限公司的名义登记于香港联合交易所有限公司(下称“联交所”)上市公司的股东名册。
第二十条本公司根据港股通交易的交收结果办理相应证券的交易过户。
第二十一条港股通投资者因继承、离婚、法人资格丧失、向基金会捐赠及经国家有权机关批准等情形涉及的非交易过户业务、质押业务以及协助执行,参照本公司相关业务规则办理。
第三节 名义持有人服务
第二十二条本公司作为名义持有人,通过境内结算参与人为港股通投资者提供名义持有人服务。
第二十三条本公司提供的名义持有人服务包括现金红利派发、以股息权益选择认购股份、送股、额度内供股、额度内公开配售、股份分拆及合并、投票、公司收购及出具持有证明等。
本公司暂不提供新股发行认购、超额供股和超额公开配售等服务。
第二十四条港股通投资者因港股通股票权益分派、转换、公司收购等情形取得联交所上市非港股通证券的,可以卖出,但不得买入。
港股通投资者因港股通股票权益分派、转换等情形取得的联交所上市股票的认购权利在联交所上市的,可以通过港股通卖出,但不得行权。
港股通投资者因港股通股票权益分派、转换、公司收购等情形取得非联交所上市证券的,可以享有相关权益,但不得通过港股通买入或卖出,具体安排由本公司商香港结算确定。
第二十五条本公司办理现金红利派发业务,在收到香港结算或上市公司派发的外币红利资金后三个港股通交易日内,进行换汇、清算、发放等业务处理。
第二十六条本公司办理送股、以股息权益选择认购股份等业务,根据香港结算派发权益证券到账时间,在收到权益证券当日或次日进行业务处理,相应权益证券于处理日下一港股通交易日上市交易,港股通投资者权益证券可卖首日均较香港市场晚一港股通交易日。
本公司办理供股、公开配售等业务,根据香港结算供股、公开配售股份到账时间,在收到权益证券当日进行业务处理,相应权益证券于处理日下一港股通交易日上市交易。
本公司对港股通投资者账户中小于1股的零碎权益证券进行舍尾处理。本公司从香港结算获得的权益证券总数大于港股通投资者账户舍尾取整后的总数的,按照精确算法分配差额部分。
第二十七条本公司办理股份分拆及合并业务,将根据联交所和香港结算的业务规则,结合上交所或者深交所的交易安排,进行股份代码转换处理,调整账户持有数量。
港股通投资者账户中因股份分拆及合并业务产生的零碎股,按第二十六条第三款处理。
第二十八条本公司办理投票业务,汇总申报期内港股通投资者投票意愿后,向香港结算提交。
港股通投资者可根据联交所上市公司的安排对同一项议案投赞成票、反对票或弃权票。港股通投资者各类票数总额超过投票登记日或者香港结算投票截止日有效投票总数的,本公司以实际有效投票总数按比例分配。
第二十九条本公司办理强制性公司收购业务,根据香港结算指令,对港股通投资者的相应股份作注销处理。
本公司办理有条件和无条件的非强制性公司收购业务,根据申报期内港股通投资者申报意愿,对相应股份作注销处理。有条件的非强制性收购被取消的,本公司根据香港结算的指令退回相应股份。
本公司在收到香港结算支付的收购资金或股份后三个港股通交易日内,完成资金或股份的相应处理。
第三十条标的证券因被收购等原因退市的,本公司可以根据中国证监会相关规定和与香港结算协议的约定,继续为港股通投资者提供名义持有人服务。
第四节 清算交收
第三十一条本公司作为香港结算的结算机构参与者,按照其业务规则,根据其提供的清算数据,接受上交所证券交易服务公司与深交所证券交易服务公司的指定,与香港结算完成证券和资金的交收,向其承担交收责任。
第三十二条港股通交易的境内结算由本公司组织完成。本公司作为境内结算参与人的共同对手方,为港股通交易提供多边净额结算服务。
因香港结算出现违约或发生破产等原因,而导致其未全部履行对本公司交收义务的,本公司将已从香港结算收到的证券和资金按比例分配给境内结算参与人;对于未收到的证券和资金,本公司的责任仅限于依据香港相关法律程序,协助境内结算参与人向香港结算追索,追回的证券和资金按比例分配给受损失的境内结算参与人。
第三十三条证券和资金结算实行分级结算原则。
本公司负责办理与境内结算参与人之间证券和资金的清算交收,境内结算参与人应当就交易达成时确定由其承担的交收义务对本公司履行最终交收责任。
境内结算参与人负责办理与港股通投资者之间证券和资金的清算交收。境内结算参与人与港股通投资者之间的证券划付,应当委托本公司办理。
第三十四条除风险管理业务以人民币为结算货币外,本公司与香港结算之间的其他业务以香港结算确定的币种为结算货币。
本公司与境内结算参与人之间以人民币作为结算货币;有关主管部门有特殊规定的,可以其他货币作为结算货币。
第三十五条境内结算参与人应当向本公司上海、深圳分公司分别申请开立客户和自营港股通结算备付金账户,用于港股通业务的资金结算。
境内结算参与人的客户和自营港股通结算备付金账户无需缴纳最低结算备付金。
第三十六条本公司从结算银行和香港结算收到利息后,对各境内结算参与人港股通相应资金账户计息周期内的积数进行利息分派。
第三十七条港股通交易日(“T日”)日终,本公司上海、深圳分公司分别根据上交所证券交易服务公司、深交所证券交易服务公司提供的成交结果、各境内结算参与人上传及本公司按业务规则产生的非交易数据,进行证券与资金的清算。
香港结算调整T日清算结果的,本公司于T+1日收到香港结算的调整数据后,日终将调整部分的数据并入当日清算数据。
第三十八条资金清算遵循“先外币清算后人民币清算”的原则。
资金清算包括交易资金、风险管理资金、公司行为资金、证券组合费等相关税费及其他非交易资金的清算。
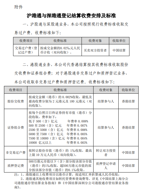
其中,证券组合费根据各证券账户各自然日日终证券持有市值进行计算。
第三十九条港股通交易日开市前,本公司收到港股通结算银行提供的当日港币对人民币买入参考价和卖出参考价后,及时通过上交所与深交所向市场公布。
港股通交易日闭市后,本公司上海、深圳分公司分别根据港股通应交收金额与港股通结算银行换汇,相应换汇成本按沪、深成交金额分别分摊至每笔交易。
本公司对公司行为产生的红利款和公司收购款等资金,按与港股通结算银行商定的汇率换汇。
第四十条境内结算参与人各类资金的交收期和交收时点分别为:
(一)公司行为资金、风险管理资金的交收期为T+1,交收时点为10:30;
(二)证券组合费的交收期为T+1,交收时点为18:00;
(三)交易净应付资金的交收期为T+2,交收时点为10:30;
(四)交易净应收资金的交收期为T+2,交收时点为18:00。
本公司保留根据需要调整上述交收时点安排的权利。
第四十一条本公司根据清算结果于T+2日进行证券交收。
香港结算因无法交付证券对本公司实施现金结算的,本公司参照香港结算的处理原则进行相应业务处理。
第四十二条港股通业务的交收日历安排,由本公司结合香港结算的交收日历和上交所与深交所的港股通交易日历,以及资金汇划、风险管理等因素确定并提前公布。
香港结算因风球、黑色暴雨天气等原因,临时作出特殊交收安排的,本公司视情况进行处理并及时通知境内结算参与人。
因内地台风、地震等自然灾害或其他原因导致本公司港股通业务无法正常开展的,本公司与香港结算的清算交收安排将按照本公司与香港结算的协议约定进行处理;本公司与境内结算参与人之间的清算交收安排,参照A股相关清算交收安排处理。
第五节 风险管理
第四十三条按照“两地市场结算风险相对隔离、互不传递”的原则,境内结算参与人无需缴纳香港结算具有互保功能的保证基金
不分担香港结算的参与人在联交所市场发生违约可能产生的损失。
第四十四条境内结算参与人应当依据本细则的规定,制订完善的风险控制制度。
对存在未了结业务的证券账户,在沪港通业务中境内证券公司应当限制其撤销指定交易,深港通业务中转托管业务参照A股相关规定办理。
第四十五条境内结算参与人应当向本公司上海、深圳分公司分别申请开立客户和自营港股通风控资金账户,用于存放应缴纳的港股通风险管理资金。
第四十六条基于香港结算的风险管理要求,本公司上海、深圳分公司分别根据境内结算参与人的未完成交收头寸,向境内结算参与人收取差额缴款和按金。
香港结算对本公司上海、深圳分公司分别收取集中抵押金的,本公司上海、深圳分公司分别根据境内结算参与人相关高风险证券净买入金额的占比分摊收取。
第四十七条T日日终,本公司上海、深圳分公司分别根据境内结算参与人对应不同交收日的未完成交收头寸的净成交金额与T日最新市值的差额,结合相关计收原则,计算境内结算参与人应缴纳的差额缴款,于T+1日交收。
第四十八条T日日终,本公司上海、深圳分公司分别根据境内结算参与人未完成交收头寸的净成交金额与T日最新市值、证券持有情况,计算其按金持仓后,根据按金率、按金乘数等计算该结算参与人应缴纳的按金,于T+1日交收。
第四十九条本公司上海、深圳分公司分别可以依照香港结算相关业务规则,向其提交本公司名义持有人账户中的证券,作为未交收净卖出证券的交收担保品。
第五十条参与港股通业务的境内结算参与人应当以结算参与人为单位,向本公司上海、深圳分公司分别缴纳人民币20万元结算保证金,按结算保证金管理要求纳入互保范围。
第五十一条境内结算参与人未能于交收时点完成资金交收的,构成资金交收违约,本公司有权采取以下措施:
(一)计收违约金和垫息:
违约金=max[日间交收违约金额,日终交收违约金额]×千分之一×违约天数
垫息=日终交收违约金额×与结算银行商定的境内人民币账户利率×违约天数/360
(二)境内结算参与人应当于违约当日指定暂不交付的港股通证券,未指定或指定不足的,本公司有权以违约金额为限扣划该结算参与人的自营证券。
(三)交收违约下一港股通交易日起,本公司有权处置相应扣收证券及其权益,处置所得用于弥补违约金额,剩余部分退还境内结算参与人,不足部分,本公司有权继续追索。具体处置方式和程序由本公司另行规定。
第五十二条境内结算参与人发生重大违法违规情形的,本公司有权暂停其港股通全部或部分结算业务资格,并提请上交所或者深交所限制其港股通部分或全部买入交易。
第六节 结算银行管理
第五十三条结算银行申请开展港股通资金跨境结算业务的,应当具备以下条件:
(一)已根据《结算银行证券资金结算业务管理办法》要求取得本公司结算银行资格,且可为本公司所有结算参与人提供结算服务;
(二)在上海、深圳和香港均设有符合当地监管要求的分支机构;
(三)具有人民币和外汇相关的所有业务资格,且经营时间不少于五年;
(四)总资产不低于5万亿元人民币、净资产不低于4千亿元人民币;
(五)作为指定开户银行的,应已成为香港结算在香港地区的指定银行,有为香港结算的参与人完成资金交收的资格和经验;
(六)拥有沪港间和深港间的实时汇划系统,资金的汇划可实时到账;
(七)向本公司上海、深圳分公司分别提供最低200亿元人民币或等值港币的免费日间授信额度,提供最低120亿元人民币或等值港币的隔夜授信额度;
(八)已制定健全的跨境资金结算业务风险管理制度和应急处理预案;
(九)遵守本公司制定的业务规则、业务指南等相关业务规定,并与本公司签订结算及换汇业务协议;
(十)本公司要求的其他条件。
第五十四条结算银行申请开展港股通资金跨境结算业务的,需向本公司提交以下书面文件:
(一)申请报告,包括基本情况、资格条件等;
(二)申请表;
(三)向本公司提供授信额度的承诺函;
(四)港股通资金结算业务风险管理制度和应急预案;
(五)本公司要求提供的其他文件。
第五十五条本公司同意上述申请的,结算银行的上海(深圳)和香港分支机构应当按照结算银行总行与本公司签订的证券交易结算资金管理业务协议,分别与本公司上海(深圳)分公司就港股通资金结算业务涉及的日常业务流程、技术系统对接、应急处理等内容,签订补充协议或业务备忘录。
第五十六条本细则对结算银行港股通资金结算业务未作规定的,按照本公司结算银行管理相关规定执行。
第四章 附则
第五十七条本细则下列用语的含义是:
供股,是指联交所上市公司向现有证券持有人作出供股要约,使其可按持有证券的比例认购证券。供股权可通过二级市场进行转让。可超额认购,超额认购部分可获配数量取决于中签率。
公开配售,是指联交所上市公司向现有证券持有人作出要约,使其可认购证券。除相关权益不可通过二级市场进行转让外,其余安排基本同供股。
以股息权益选择认购股份,是指在联交所上市公司派发含股利选择权红利时,投资者选择接受股票而非现金的行为。
精确算法,是指在对投资者账户获得的证券舍尾取整后,对其不足1股/份的部分,按照小数点后尾数由大到小排序(尾数相同的,由电子结算系统随机排列),依次登记为1股/份,直至本公司从香港结算获得的证券数量等于投资者账户获得的证券数量之和。
T日,是指港股通交易日。
T+N日,是指港股通交易日后第N个港股通交收日。
证券组合费,是指香港结算根据中国结算名义持有账户每自然日日终港股持有市值,按逐级递减的费率标准,所计收的存管和公司行为服务费用。本公司依据相同标准,对每个持有港股的境内证券账户进行收取。
差额缴款,是指每日收市后,本公司对结算参与人各备付金账户名下各证券品种对应不同交收日的未完成交收头寸,根据其最新市值和对应成交金额的差值情况,结合相关计收原则,计算参与人需要缴纳的款项。
未完成交收头寸,是指各证券账户在各交易日发生交易但尚未完成交收的各证券品种的应收付数量,一般包括上日交易未完成交收头寸和当日交易未完成交收头寸。在遇特殊交收期安排时,还包括之前交易日所形成的,本应于当日完成交收但被推迟至下一日交收的头寸。
按金,是指每日收市后,本公司上海、深圳分公司分别对境内结算参与人各备付金账户的按金持仓,结合按金率和按金参数计算其需要缴纳的款项。
按金持仓,是指每日收市后,本公司上海、深圳分公司分别根据境内结算参与人各备付金账户未完成交收的净买入交易头寸和净卖出交易头寸最新市值,分别扣减该备付金账户可作为合资格空头头寸的担保证券价值,两者取大后,所确定的计算按金的基础价值。
按金率,是指香港结算基于恒生指数历史两日最大波幅的统计所设定的比率。
按金乘数,是指本公司上海、深圳分公司分别根据境内结算参与人的风险情况调整其按金收取比例的参数。
集中抵押金,是指当结算参与者名下未交收高风险证券多头头寸价值大于其两倍速动资金及超过香港结算不时决定的基准集中价值的,香港结算对其收取的一类风控资金。
高风险证券,是指上日收盘价较再上日收盘价,上涨或下跌幅度超过10%的证券。
第五十八条对沪港通与深港通业务,本公司不提供跨境转存管服务。
第五十九条沪港通与深港通相关税收安排按照国家税务机关规定执行。
第六十条本细则报中国证监会批准后生效,修改时亦同。
第六十一条本细则由本公司负责修订和解释。
第六十二条本细则自二〇一六年九月三十日起施行。原《沪港股票市场交易互联互通机制试点登记、存管、结算业务实施细则》(中国结算发字[2014]109号)同时废止。
